鸿蒙os系统是华为全新开发的新一代智能手机操作系统,将会在华为开发者联盟内全面开放,很多华为系列的产品都可以使用这个系统。那我们要怎么才能将自己的手机升级为鸿蒙系统呢,下面小编来跟大家说说华为操作系统怎么升级为鸿蒙系统的教程,大家一起来看看吧。
第一步:打开我的华为app。

第二步:找到主页升级尝鲜通道。

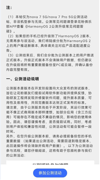
第三步:然后点击报名公测。

第四步:点击参加公测活动然后会下载描述文件。

第五步:接着点击更新系统,最后我们就可以将我们的手机升级到鸿蒙系统啦。

总结:
第一步:打开我的华为app。
第二步:找到主页升级尝鲜通道。
第三步:然后点击报名公测。
第四步:点击参加公测活动然后会下载描述文件。
第五步:接着点击更新系统,最后我们就可以将我们的手机升级到鸿蒙系统啦。
以上就是华为操作系统怎么升级为鸿蒙系统的教程啦,希望能帮助到大家。

