装机吧 - 系统装机大师 最简单易用的系统重装工具,让我们一起装机吧!支持 Windows XP、7、8、 10 原版镜像安装。支持 U 盘 PE 制作、PE 联网等多种功能选择。
  • 立即下载
  • 已下载:1000000+
    版本:12.6.48.1900 | 大小:31MB
当前位置:首页 > u盘教程
您的位置:首页 > u盘教程
华为手机怎么升级鸿蒙系统的步骤教程
装机吧 2021年06月30日 11:42:00

现在已经有部分华为的机型可以申请鸿蒙的公测了,相信大家对于鸿蒙系统还是比较期待的。想要升级除了要手机机型满足申请条件,获得了公测资格之外,还需要了解具体的升级方法,今天就跟大家介绍一下怎么升级鸿蒙系统的步骤教程,大家快来看看吧。

第一步:打开我的华为app。

image.png

第二步:找到主页升级尝鲜通道。

image.png

第三步:然后点击报名公测。

image.png

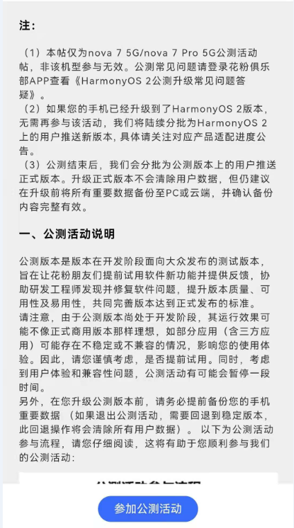
第四步:点击参加公测活动。

image.png

第五步:最后我们就可以将我们的手机升级到鸿蒙系统啦。

image.png

以上就是怎么升级鸿蒙系统的步骤教程啦,希望能帮助到大家。

喜欢22
热门搜索
相关视频
装机吧在线重装 Window 11 教程
装机吧在线重装 Window 10 教程
猜你喜欢
装机吧u盘2.1启动盘制作教程..
2013/11/11
最新的至强e5处理器天梯图
2021/03/02
游戏王者荣耀怎么设置隐身访问操作方..
2021/04/16
电脑开机没反应怎么办
2020/06/30
maven环境怎么配置
2020/01/24
如何结束电脑中的dwm.exe进程..
2021/01/14

华为手机怎么升级鸿蒙系统的步骤教程

分类:u盘教程    发布时间: 2021年06月30日 11:42:00
播放 2021年06月30日 11:42:00
有很多小伙伴想要体验华为的鸿蒙系统,但是不知道华为鸿蒙系统要怎么升级,在鸿蒙系统发布的时候有说过不同的机型升级时间是不一样的,首先要先确认自己的手机是否能升,下面一起来看看教程吧.

现在已经有部分华为的机型可以申请鸿蒙的公测了,相信大家对于鸿蒙系统还是比较期待的。想要升级除了要手机机型满足申请条件,获得了公测资格之外,还需要了解具体的升级方法,今天就跟大家介绍一下怎么升级鸿蒙系统的步骤教程,大家快来看看吧。

第一步:打开我的华为app。

image.png

第二步:找到主页升级尝鲜通道。

image.png

第三步:然后点击报名公测。

image.png

第四步:点击参加公测活动。

image.png

第五步:最后我们就可以将我们的手机升级到鸿蒙系统啦。

image.png

以上就是怎么升级鸿蒙系统的步骤教程啦,希望能帮助到大家。

栏目:u盘教程 阅读: 2019/05/29
栏目:u盘教程 阅读: 2019/05/27
装机吧一键重装系统

版权所有 © 2012-2020 保留所有权利