win10系统界面新颖,开机速度快,简单易用,现在很多小伙伴都安装了win10系统。有些朋友在使用win10系统的时候出现了字体模糊的情况。下面,我就给大家介绍一下如何有效解决win10字体模糊
win10字体模糊怎么办呢?天天对着电脑工作已经很伤眼睛了,字体还看不清楚那还得了。小编询问了广大大神之后终于给大家找到了一个非常简单的修复方法。接下来,小编六给大家演示一下修复win10字体模糊的操作方法
1、右击桌面空白处,选择显示设置

win10字体模糊图-1
2、点击右侧的更改文本、应用等项目的大小的下拉按钮

win10字体模糊怎么办图-2
2、选择100%推荐

win10字体模糊怎么办图-3
3、再点击下方的高级缩放设置

win10图-4
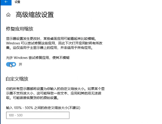
4、将允许Windows尝试修复应用,使其不迷糊的开关打开即可

字体图-5
以上就是win10字体模糊的解决方法了,学会了就赶紧动手试试吧

